移至網頁之主要內容區位置
::: 臺北市金華國民中學

競賽消息

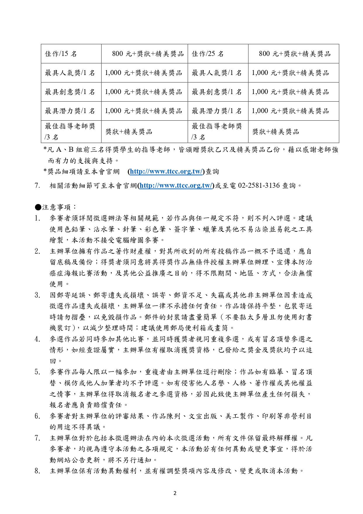
【繪畫比賽】第八屆「還以癌色」國中校園海報比賽

{{ $t('FEZ002') }} 訓育組|



{{ $t('FEZ003') }} Invalid date

{{ $t('FEZ004') }} 2026-01-20|

{{ $t('FEZ005') }} 100|